AGCLUB

΢ÐÅ
¼ÓÈëÊÕ²Ø
¹ãÎ÷AGCLUB¼¯Íż¯ÖвɹºÆ½Ì¨ ¹ãÎ÷AGCLUBͳһÃÅ»§

µÚÊ®·Ö¹«Ë¾³Ð½¨ÏîÄ¿»ñת´ï±íÑï

ȪԴ£º±¾Õ¾  |   ±à¼­£ºÖÎÀíÔ±  |  ÈÕÆÚ£º2022-03-25  |   ×ÖÌ壺T T T   |  µã»÷Á¿£º3279


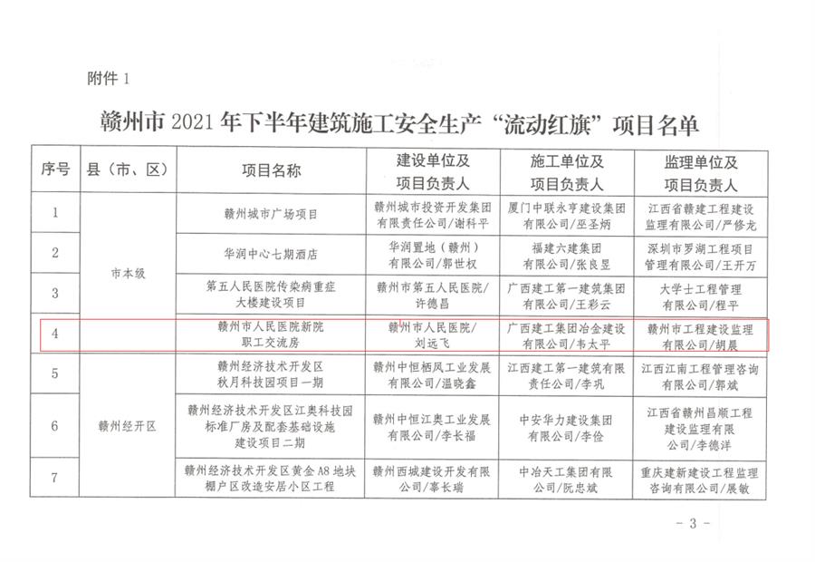
3ÔÂ23ÈÕ £¬¸ÓÖÝÊÐס·¿ºÍ³ÇÏ罨Éè¾ÖÇå¾²Éú²úίԱ»á°ì¹«ÊÒÏ·¢¡¶¸ÓÖÝÊÐס½¨¾Ö°²Î¯°ì¹ØÓÚ2021ÄêϰëÄêÈ«ÊÐÐÞ½¨Ê©¹¤Çå¾²Éú²ú¡°Á÷¶¯ºìÆì¡±¾ºÈüЧ¹ûµÄת´ï¡· £¬Ò±½¨¹«Ë¾µÚÊ®·Ö¹«Ë¾³Ð½¨µÄ¸ÓÖÝÊÐÈËÃñÒ½ÔºÖ°¹¤½»Á÷·¿ÏîÄ¿°ñÉÏÖøÃû £¬ÅÅÃûǰÏߣ¡

AG Club | The Originator of Live Casino 

¡°Á÷¶¯ºìÆì¡±ÏîÄ¿Ãûµ¥

¸ÃÏîÄ¿×ÜÐÞ½¨Ãæ»ý78696.22ƽ·½Ã× £¬¹¤ÆÚ786ÈÕÀúÌì £¬ÌõÔ¼¼Û2.51ÒÚÔª¡£ÏîÄ¿ÓÚ2021Äê7ÔÂ29ÈÕÕýʽ¿ª¹¤µÓÚ¨¡£¿ª¹¤ÒÁʼ £¬µÚÊ®·Ö¹«Ë¾ÒÔ´´ÊС°½á¹¹±­¡±ºÍÇå¾²ÎÄÃ÷±ê×¼»¯¹¤µØ¼°Õù´´Ê¡ÓÅÏîĿΪĿµÄ £¬Ñ¡Åɾ«º·µÄÖÎÀí²½¶Ó £¬ÑÏ¿áÆ¾Ö¤¼¯ÍŹ«Ë¾Ð°桶ÎÄÃ÷Ê©¹¤ÓëÇå¾²ÖÎÀí±ê×¼»¯Í¼¼¯¡·È«ÐÄ×é֯ʩ¹¤ £¬Âäʵ¡°3+1¡±ÏîÄ¿ÖÎÀí»úÖÆºÍ¡°Î§Ç½ÄÚ¡±¡°Î§Ç½Í⡱ÏîÄ¿ÖÎÀíģʽ £¬Ç¿»¯Àú³Ì¹Ü¿Ø £¬ÑϰÑÇå¾²ÖÊÁ¿¹Ø £¬¸ßÖÊÁ¿ÍƽøÏîÄ¿½¨Éè¡£ÏÖÔÚ £¬ÏîÄ¿µ×°å·Àˮʩ¹¤¡¢³Ð̨¸Ö½î°óÔú¡¢×©Ì¥Ä¤ÆöÖþ¡¢×®Í·ÆÆ³ý¡¢µØÏÂÊÒ¶¥°å¼Ü×Ó´îÉèºÍÄ£°å×°ÖÃÖзֲ¿·ÖÏ³Ì°´ÍýÏëÓÐÐòÍÆ½øÖС£

ÏÂÒ»²½ £¬µÚÊ®·Ö¹«Ë¾½«ÎȲ½×¥ºÃÏîÄ¿Çå¾²Éú²úºÍÖÊÁ¿ÖÎÀíÊÂÇé £¬ÑÏ¿áÆ¾Ö¤Ê±¼ä½ÚµãÇÀ×¥½¨Éè½ø¶È £¬È«Á¦½³Ô쾫Ʒ¹¤³Ì £¬ÔÚÈ·±£Çå¾²µÄÌõ¼þÏÂ׼ʱ±£Öʱ£Á¿Íê³É½¨ÉèʹÃü¡£

£¨Í¼ÎÄ/µÚÊ®·Ö¹«Ë¾ ÌïÈÊÇ®£©

ÉÏһƪ£ºµÚ°Ë·Ö¹«Ë¾³Ð½¨ÏîÄ¿Ö÷Ì幤³Ì˳Ëì·â¶¥

ÏÂһƪ£ºµÚÎå·Ö¹«Ë¾³Ð½¨ÄÚÃɹÅÏîÄ¿¾ÙÐпª¹¤µÓÚ¨ÒÇʽ

ÍøÕ¾µØÍ¼