【喜讯】冶建公司4个项目荣获“柳州市2023年下半年清静文明标准化工地”
|
泉源:本站 |
编辑:治理员 | 日期:2023-11-21 |
字体:T T T
| 点击量:2538
|
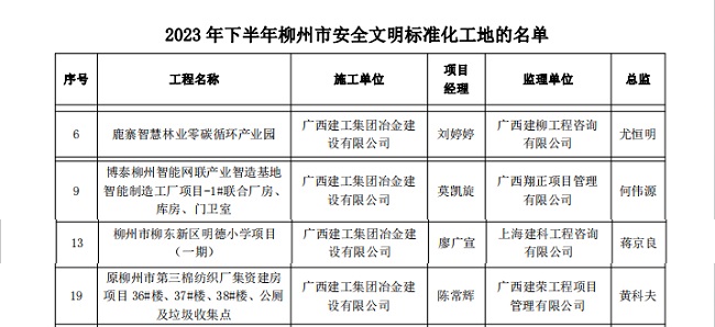
11月17日,柳州市工程建设质量清静治理协会宣布2023年下半年柳州市清静文明标准化工地名单,冶建公司4个项目获评2023年下半年柳州市清静文明标准化工地,占全市20个获奖项目的五分之一。

文件截图
公司此次获奖的项目划分为:装备装置分公司鹿寨智慧林业零碳循环工业园;第四分公司博泰柳州智能网联工业智造基地智能制造工厂项目;桂华分公司柳州市柳东新区明德小学项目;第七分公司原柳州市第三棉纺织厂集资建房项目。
效果的取得是公司扎实推进清静生产标准化建设,认真贯彻落实集团公司“清静生产九项步伐”和标准化图集,起劲开展清静文明标准化工地建设所取得的效果。下一步,公司将再接再厉,坚持以清静第一,预防为主、综合治理为原则,增强施工现场清静生产和文明施工治理,提升施工现场治理科学化、规范化、标准化水平。
(图文/刘子杨)